Creating a budgeting tool to make
personal finance easier, clearer,
and more actionable for university students
✴ Product Design ✴ information Architecture ✴ Persona Creation ✴ Figma



Background
In the 2024-2025 academic year, there were approximately 19 million university students in the U.S, out of which 1.2 million were international students, many of whom face significant gaps in financial literacy and struggle to manage their budgets while navigating life in the U.S.
Our problem statement
Students often experience chaotic personal financial management in the United States due to difficulty maintaining a budget, unfamiliarity with the U.S. financial system and limited awareness of available financial options. How might we help students budegt better and develop sustainable personal finance habits for long-term stability.

Insights From Interviews
We interviewed 30+ students to understand the issues they face, what methods they use currently to track their budget and how well they understand the financial system. These are some of our insights -
Students are extremely lost when it comes to starting out their financial journey from scratch in the US
Tracking expenses manually is time consuming and annoying. Users prefer to have it automatically captured
Students often share expenses with friends, making it crucial to split transactions accurately to track only their personal spending.
Users prefer to see less numbers and analytics so as to not get overwhelmed by complexity
Solution
A simple, intuitive budgeting feature for students, that automatically categorizes expenses, displays a clear and digestible dashboard, and allows users to set personalized monthly budget goals for each spending category.

Choosing the right features using an impact–effort framework
To determine which ideas would deliver the most value with the least friction, I mapped potential features using a prioritization matrix. This helped identify high-impact, low-effort solutions worth pursuing first, while also highlighting features that could be phased in later. The matrix ensured the final direction aligned with user needs, technical feasibility, and business goals.

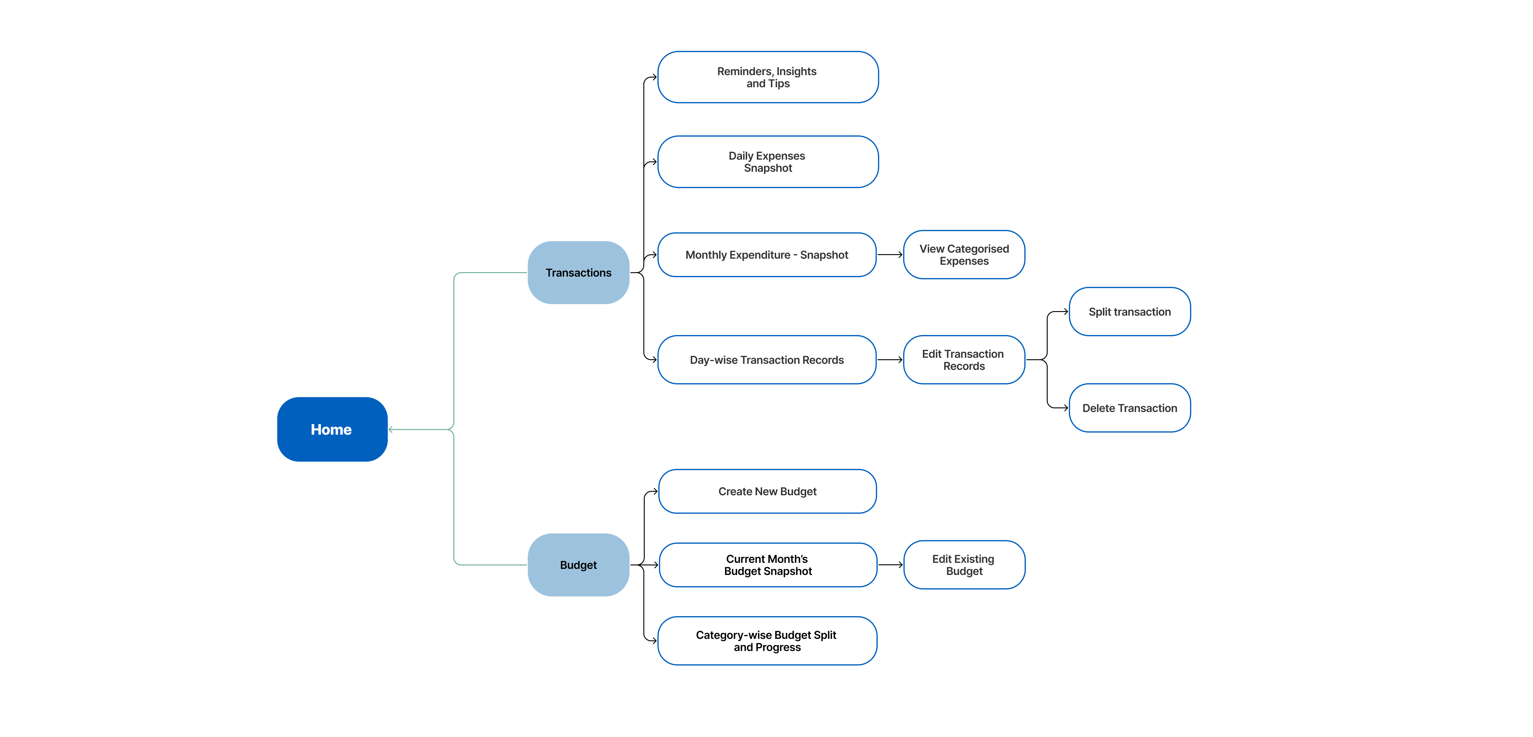
View, edit and split transactions easily
The transactions feature gives users a clear view of their daily spending along with a monthly snapshot, acting as a quick dashboard for helpful tips and reminders. Users can edit individual transactions or split expenses with friends, ensuring their budget stays accurate and up to date.

Personalized budgets by category
Set a personalised budget for each expense category. The user's expenses will be categorised using the Merchant Category Code (MCC) - a standard code assigned to a business when it sets up its payment system. These codes determine how Chase groups the purchase, making budgeting more accurate and effortless.

Information Architecture

Business opportunities to explore
Upselling Relevant Financial Products
1. Beginner-friendly credit cards
2. Micro-investing options through Chase Wealth
Partnerships With Universities
1. Onboarding toolkits for international students
2. Integration with campus card systems
Merchant Partnerships Tailored to Students
1. Cashback offers
2. Curated deals based on spending categories
